首页 > 新闻中心 > 通知公告

第三师图木舒克市机动车停放服务收费标准社会稳定风险评估公示

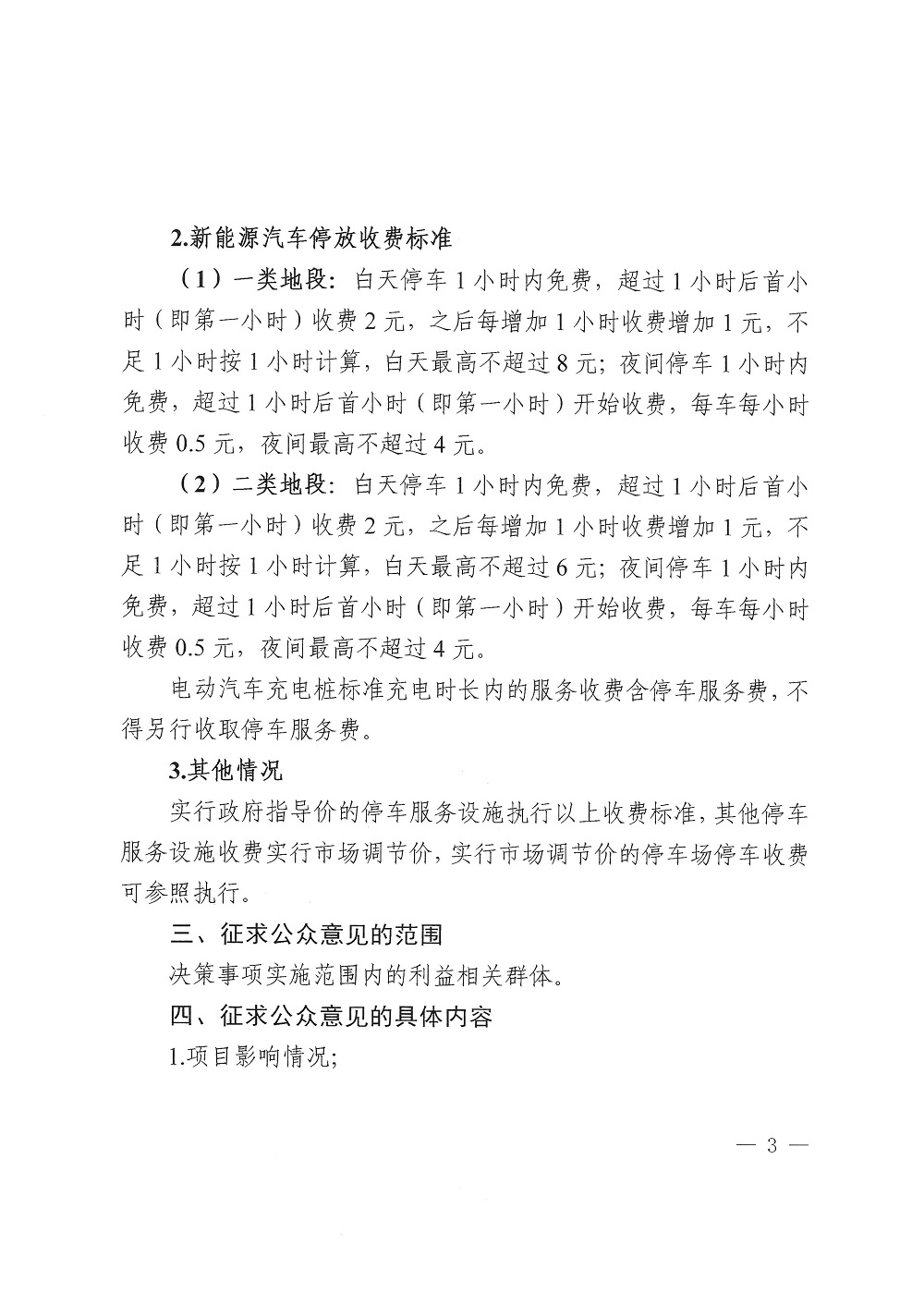
发布时间:2026-02-24 19:50:00来源:发改委作者:编辑:何震字号:[大]  [中]  [小][打印本页]